Понедельник, 23.03.2026

В помощь радиолюбителю
Приветствую Вас Гость
Главная | Регистрация | Вход | RSS
Звуковоспроизведение » Усилители на транзисторах
Модернизация германиевых усилителей


Модернизация германиевых усилителей.

Николай Трошин

 Вновь приветствую всех любителей качественного звука.
 Когда то, давным - давно зашел в гости к одним своим знакомым. У них там играл магнитофон Юпитер 202 стерео, и меня тогда поразило качество звучания, особенно глубокие, мягкие низы. Работал он на штатную акустику 10МАС-1. То была эпоха начала расцвета аналоговой звукозаписи на магнитную ленту. Да и качественная акустика только начала появляться. Сам магнитофон отлично выглядел (по тем временам) и был относительно не дорог, но найти его было не просто.

Юпитер 202

И вот спустя много лет, попали ко мне платы усилителей мощности данного аппарата, и я решил их послушать-померить-по тестировать. Но с начала заменил электролиты и добавил электролит на выход - 2200 мкФ. Конденсатор С4 увеличил до 2200 пФ. Чтобы не пускать сигнал выше 20 кГц, а С5 уменьшил до 560 пФ - слишком резал полосу на ВЧ. Входной сигнал подавал через резистор 2 кОм (поставил на вход) – необходимость этих изменений выяснилась в процессе тестирования.

Юпитер 202 УНЧ

Звучание на низах мне понравилось, как и в прошлый раз. А вот с верхними частотами явные проблемы. Каша, никакой прозрачности. Стал смотреть по приборам, подавая на вход синусоиду.  До частоты примерно 5 кГц. все не плохо. Далее, чем выше - тем хуже. На максимальной мощности- близкой к порогу ограничения на частоте 15 кГц - значительные искажения. (при мощности в 2 раза меньшей искажения  меньше, но все равно не маленькие.).

Осциллограмма 1

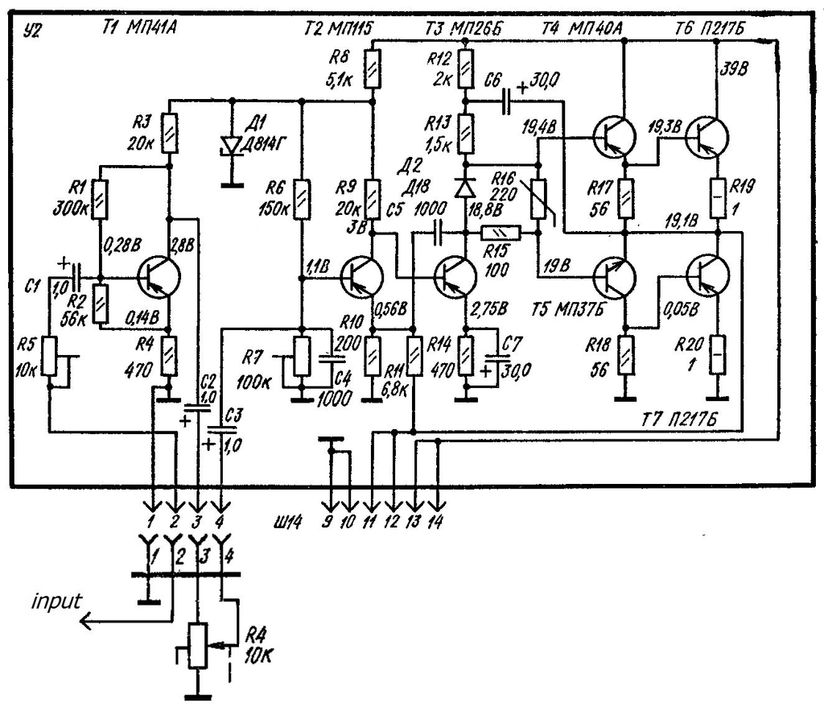
  Схема усилителя мощности.

Схема унч

На плате размещен усилитель мощности и предварительный усилитель для пассивного тембро-блока (на Т1) - его я не использовал. Весь усилитель мощности выполнен на германии, за исключением первого каскада. В моем варианте Т2 - МП115 - кремниевый транзистор из первых - ну совсем плохой. В более поздних моделях на плате стоит КТ203. И я сначала его и поставил, затем заменил на МП40А, что-бы уж все было на германии. На качестве это не отразилось, однако несколько уменьшилось входное сопротивление усилителя - примерно до 12-15 кОм.

 В характеристиках на магнитофон заявлен диапазон частот 40 - 16000 Гц, номинальная выходная мощность 5 Вт. на нагрузку 8 Ом. Нелинейные искажения не более 3%.
Питается усилитель напряжением 39 в. При таком напряжении возможно получить гораздо большую мощность до режима ограничения сигнала. Однако, как увидим ниже, искажения усилителя на ВЧ столь высоки, что производитель выбрал режим мощности менее половины, что бы получалось не более 3% нелинейных искажений.

 Как известно, основной способ снижения нелинейных искажений на сегодняшний день - введение Отрицательной Обратной Связи (ООС). Например, если без ООС усиление УМ было 1000, после введения ООС усиление стало 100, искажения снижаются примерно в 10 раз. То есть во сколько раз уменьшается усиление усилителя при введении ООС, во столько же раз снижаются и нелинейные искажения.

Почему в данном усилителе искажения на ВЧ столь велики? Потому, что ООС здесь практически не работает, да и катастрофически не хватает усиления, особенно на ВЧ. Все транзисторы здесь – низкочастотные, особенно выходные. С ростом частоты их усилительные свойства заметно падают.  К. ус. транзисторов не высок, соответственно, каждый каскад имеет низкое входное сопротивление и сильно нагружает предыдущий каскад. Отсюда невысокое усиление без ООС.

 Усилитель работает в двухтактном режиме АВ, близком к классу В - с минимальным смещением. Выходные транзисторы должны открываться - закрываться по очереди, однако, поскольку они очень медленные, один начинает открываться, а другой еще не закрыт до конца. Возникают сквозные токи, которые увеличивают искажения, ток потребления, и могут вывести транзистор из строя.
Чтобы ускорить закрывание выходных транзисторов - надо уменьшать сопротивление резисторов в их базах. Однако это ведет к увеличению тока пред оконечных транзисторов, которые в данном усилителе довольно хилые (МП37Б МП40А)? и с трудом справляются даже на СЧ при мощности до 5 Вт.
Самое слабое звено - МП40А, он имеет невысокий К ус. (редко выше 35) - совсем не тянет на ВЧ. При экспериментировании я менял его на МП21Е и сразу получал заметное улучшение. Уменьшал резистор в базах П217 до 33 Ом - тоже улучшение.

 Для улучшения работы ООС необходимо увеличить усиление УМ при разомкнутой цепи ООС. Для этого во втором каскаде необходим транзистор с высоким К ус. Решение проблемы - составной транзистор. Я использовал соединение Дарлингтона МП25 + ГТ402 (можно МП21Е + МП26Б) - сразу отличный эффект! При варианте МП25 и ГТ402 - можно уменьшить R13 до 1 кОм. Это несколько увеличит ток покоя выходного каскада.

Замечу, ранее подобное решение использовал Шушурин в своем усилителе 1978 г. (во втором каскаде). Он отмечал заметное снижение искажений и связывал это с более выгодным режимом работы транзисторов. Видимо это имеет место, однако, мне думается, основная причина - заметное увеличение глубины ООС. В своем усилителе Шушурин использовал составной транзистор Шиклаи (КТ209 + КТ602). Я тоже пробовал Шиклаи, однако он менее устойчив (склонен к самовозбуждению), требует более тщательного подбора корректирующего конденсатора, и я остановился на Дарлингтоне.

Дарлингтон

В исходном усилителе ООС задает К ус. примерно 34, что довольно много. Это связано с тем, что на вход УМ поступает сигнал с пассивного тембро-блока, и он довольно ослабленный. Для усилителя мощности сейчас обычно такого усиления не требуется, и я снизил его в 2 раза увеличением глубины ООС, для этого уменьшил величину резистора R11 в 2 раза, поставил 3,3 кОм, (можно сделать усиление еще меньше - 10-12) - что опять же снизило искажения.

В пред-оконечном каскаде транзисторы МП37 и МП40 заменил на более мощные ГТ402 - 404, что позволило снизить номинал резисторов между базой и эмиттером П217 до 15 Ом - заметное улучшение.

Немного увеличил ток покоя выходного каскада - включил последовательно с R16 (терморезистором) резистор 510 Ом.

Выходной каскад двухтактный. Одно плечо - составной транзистор Дарлингтона, второе плечо Шиклаи. И этот Шиклаи, какой то не правильный. Поправил его - добавил резистор в коллектор П217 (Т7), а эмиттер Т5 оторвал от выхода усилителя (средней точки) и подключил к коллектору Т7 - тоже немного улучшилось.
Этот резистор и резисторы в эмиттерах выходных транзисторов увеличил до 2 Ом. - опять же улучшение, правда немного снизилась полезная мощность примерно на 10%, но снизились и сквозные токи через транзисторы.

 Резистором R7 необходимо выставить половину напряжения питания на выходе усилителя. В итоге форма синусоиды на 15 кГц. при мощности близкой к максимальной стала практически идеальной.

Осциллограмма 2

При мощностях и частотах ниже - форма синусоиды вообще идеальная.

Осциллограмма 3

Еще одна возможность улучшения - замена выходных транзисторов на более высоко-частотные. Я попробовал поставить транзисторы ГТ806Д - работают очень хорошо. В коллекторе и эмиттерах этих транзисторов достаточно резисторов по 1 Ом. Синусоида идеальная. Да и мощность с ними можно получить больше при повышении питания до 40 В, примерно 15 Вт. на 8 Ом и до 25 Вт. на 4 Ом.
Однако надо иметь ввиду, что транзисторы ГТ806 имеют очень большой разброс параметров. Попадаются с К ус от 10-ти и до 100. Я использовал с К ус примерно 50. С К ус 10 - указанных выше параметров по мощности получить не удастся.

Еще потребуется поставить последовательную RC цепочку с выхода на землю. R 5-10 Ом С 0.1 мкф.

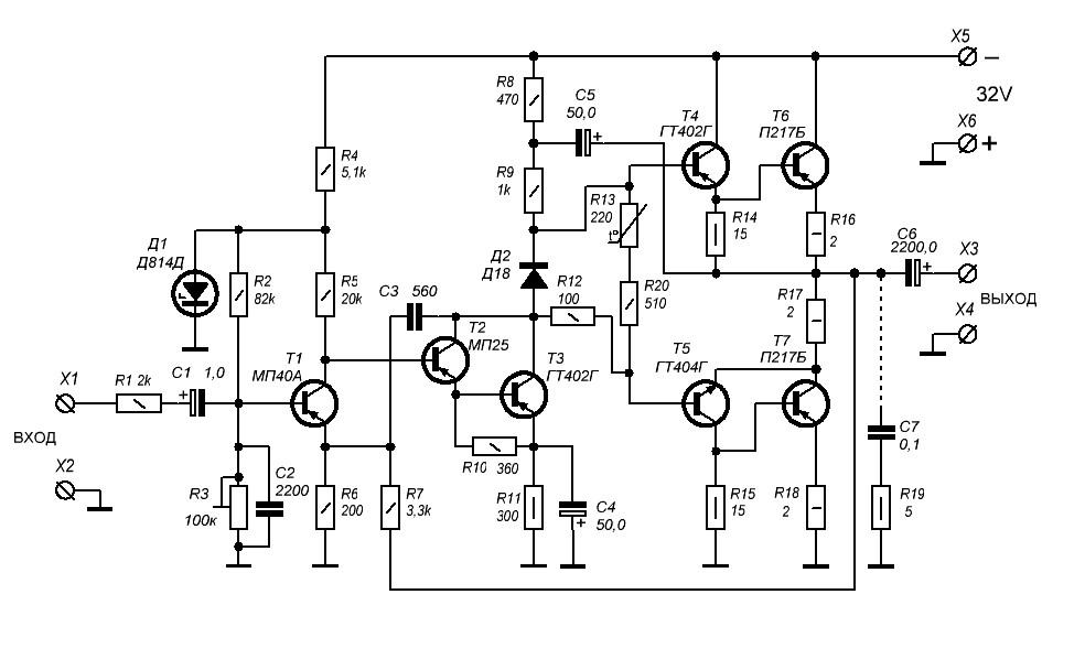
Чтобы было более понятно о всех переделках, внесённых в схему усилителя, привожу конечную схему со всеми переделками.
RC-цепочка на выходе усилителя ставится при применении в качестве выходных транзисторов ГТ806Д, но при желании её можно и оставитиь с любыми выходными транзисторами, хуже от этого не будет.

Схема унч

Можно так-же попробовать поставить транзисторы ГТ905 - ГТ906, но они более высоко-частотны, может потребоваться добавить в схему конденсаторы для подавления самовозбуждения, да и на мощность более 10 Вт. с ними рассчитывать не стоит.

Еще один способ значительного снижения нелинейных искажений - заменить выходные транзисторы на ГТ703 ГТ705 и сделать выходной каскад комплементарным, аналогично приведенному в моей статье "Простой германиевый усилитель мощности. Часть 2.". Форма синусоиды - идеальная. Однако эти транзисторы довольно слабенькие и более 8 - 10 Вт при нагрузке 8 Ом - получить не получится. Напряжение питания в этом случае не более 30 - 32 В. Для нагрузки 4 Ом - придется транзисторы ставить по 2 параллельно. Напряжение питания снизить до 22 - 24 В.

Полезно проверить ток покоя. Холодный усилитель при отсутствии сигнала должен потреблять на ГТ806 - 20-25 мА, на других типах транзисторов 15-20 мА. После 1-2 минут работы, ток подрастет примерно в 1,5-2 раза.

Кроме указанных, на выходе можно использовать транзисторы П213 - П216, П4.
Подобную модернизацию можно применить и к другим усилителям, в том числе и на кремниевых транзисторах.

 Всем успехов.

 

 



Категория: Усилители на транзисторах | Просмотров: 2462 | Добавил: николай9636

Понравилась статья - нажми на кнопку!

 Нравится 

Всего кликов: 11

Назад

Поделись с друзьями:





Добавлять комментарии могут только зарегистрированные пользователи.

Уважаемый посетитель, Вы зашли на сайт как незарегистрированный пользователь.
Мы рекомендуем Вам зарегистрироваться или войти на сайт под своим именем.


Всего комментариев: 0