|
Двухполярный блок питания
|
|
| alexx455 | Дата: Суббота, 01.11.2025, 20:40 | Сообщение # 1721 |
Alex
Группа: Пользователи
Сообщений: 3
Статус: Offline
| Напряжение на седьмой ноге такое же 3,4в. На 23 ноге Меге спокойно доходят 4.79в при максимальном напряжении также 28 в на выходе стабилизатора.Запитал отдельно операционники от 6.78 в - эффект сохранился.
|
| |
| |
| nean | Дата: Воскресенье, 02.11.2025, 18:06 | Сообщение # 1722 |
|
Модератор Андрей
Группа: Модераторы
Сообщений: 521
Статус: Offline
| Попробуйте поменять операционник на LM358, так-же запитав его напряжением 7-9 вольт, тем более, что цоколёвки одинаковые и в подобных индикаторах они вполне нормально работают. Сам собирал подобные индикаторы на 358 (на другие напруги) проблем не было.
P.S.Можно ещё попробовать изменить номиналы делителя, чтобы увеличить коэффициент усиления ОУ, то есть резистор на 6-й ноге ОУ, который 51 кОм - уменьшить до 36-24 кОм.
|
| |
| |
| eugenchen | Дата: Воскресенье, 04.01.2026, 20:43 | Сообщение # 1723 |
Yury Tokarev
Группа: Пользователи
Сообщений: 2
Статус: Offline
| Здравия всем Уважаемые!Прошу помощи в установке фюзов так как не силен в Atmega.Для меня проще pic. Я прошил микроконтролер в оболочке avr-dude,всё хорошо получилось но фюзы не выстовлял. Кто нибудь может помочь с фюзами а лучше скрин выстовить. Буду очень признателен.
|
| |
| |
| serg | Дата: Воскресенье, 04.01.2026, 21:40 | Сообщение # 1724 |
Сергей
Группа: Проверенные
Сообщений: 362
Статус: Offline
| Посмотрите здесь, и далее ниже дано объяснение.
|
| |
| |
| eugenchen | Дата: Среда, 07.01.2026, 15:16 | Сообщение # 1725 |
Yury Tokarev
Группа: Пользователи
Сообщений: 2
Статус: Offline
| Я Вам очень признателен serg! Всё понял благадорю.
|
| |
| |
| Irek1984 | Дата: Четверг, 05.02.2026, 11:22 | Сообщение # 1726 |
Ирек
Группа: Пользователи
Сообщений: 15
Статус: Offline
| Всем привет! Собирал такой БП несколько штук. Иногда происходит такое: выставляешь например на выходе 10В, через некотоое время напряжение плавно повышается до 11-13В потом понижается до 10В, происходит во всем диапазоне напряжений и не зависит от подключения нагрузки. Опорное напряжение во время глюка остаётся стабильным.
|
| |
| |
| spb-nik | Дата: Четверг, 05.02.2026, 11:46 | Сообщение # 1727 |
 Администратор Николай
Группа: Администраторы
Сообщений: 817
Статус: Offline
| Может транзистор какой "плывёт" ?
|
| |
| |
| Irek1984 | Дата: Четверг, 05.02.2026, 13:56 | Сообщение # 1728 |
Ирек
Группа: Пользователи
Сообщений: 15
Статус: Offline
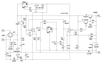
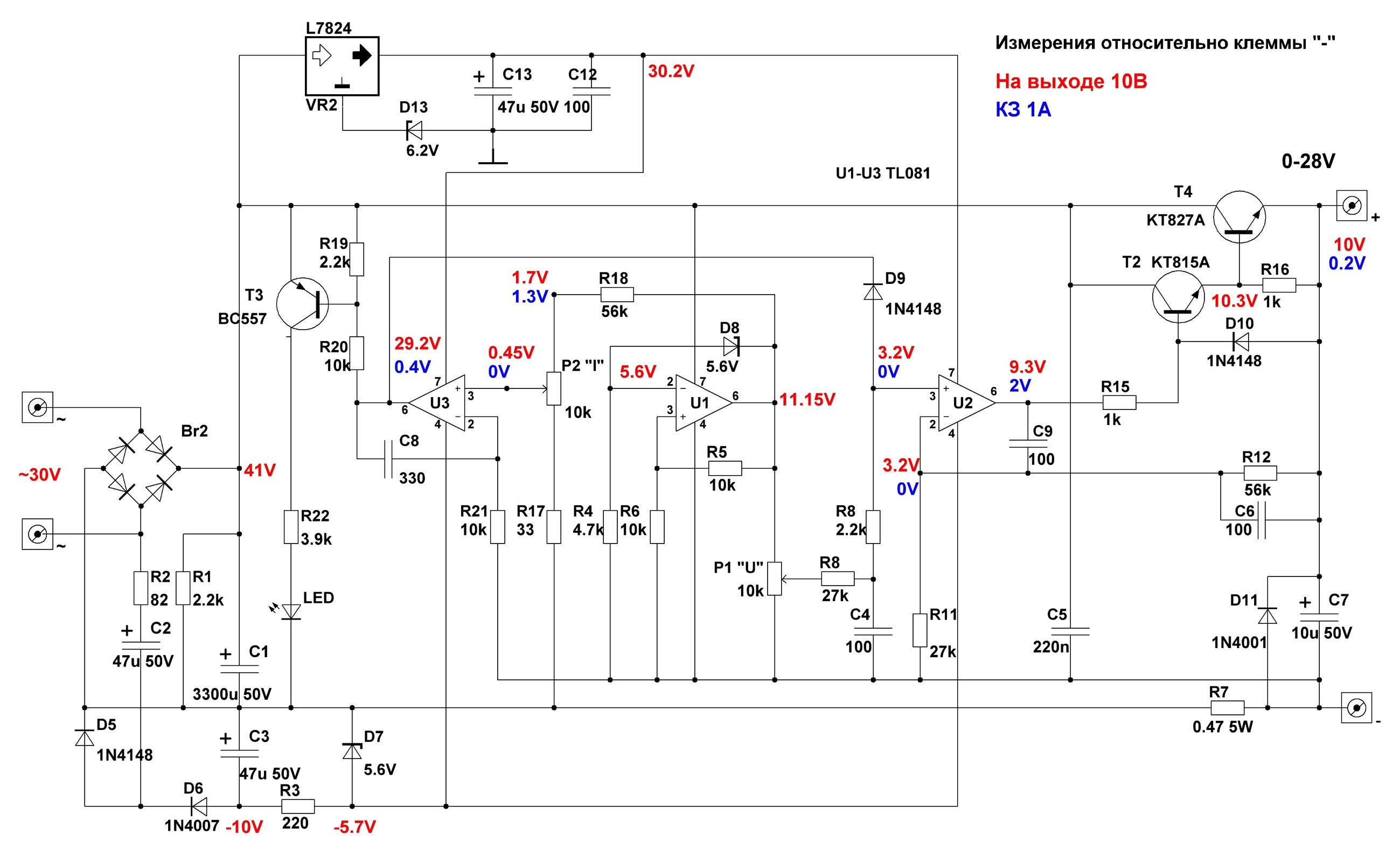
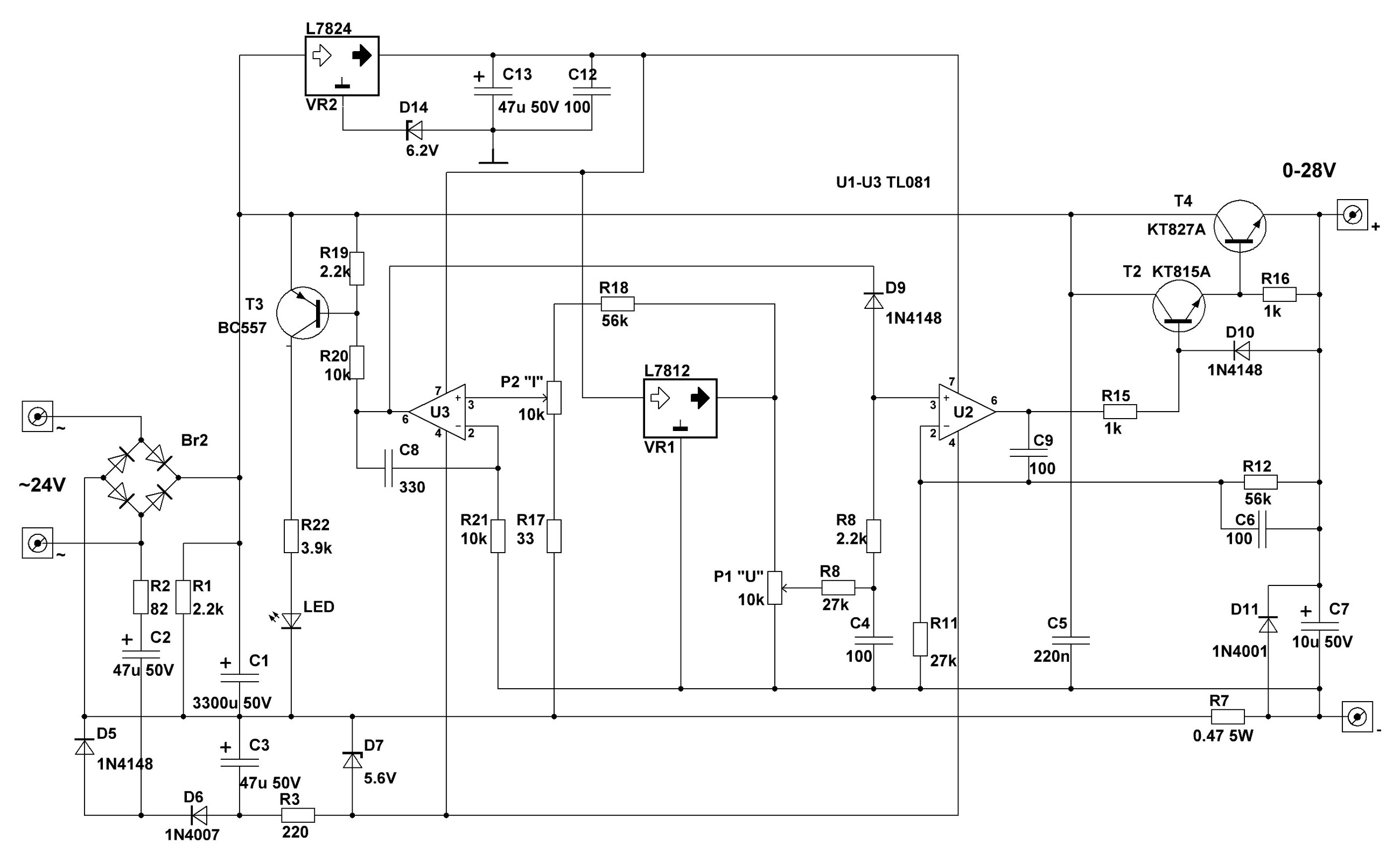
| Думаю что транзисторы в порядке. 1й блок для ЛБП собрал по оригинальной схеме (картинка 1), на входе у меня переменка 30В (постоянка после моста иногда доходит до 49В) поэтому несколько раз сгорели ТЛки, потом в плату добавил стаб L7824В с стабилитроном 6В в итоге ОУ U3 и U1 запитал от 30В (картинка 2). В таком в виде блок поработал долго без проблем, но в один момент появился этот глюк, тогда заменил U2 и это помогло. Через несколько лет решил добавить 2й канал и собрал 2й блок по схеме (картинка 3), опорное напряжение собрал на стабе L7812, U3 и U1 тоже запитаны от 30В. После запуска и установки в корпус тоже проблем не было пару месяцев наверное.
|
| |
| |
| spb-nik | Дата: Четверг, 05.02.2026, 14:02 | Сообщение # 1729 |
 Администратор Николай
Группа: Администраторы
Сообщений: 817
Статус: Offline
| Тогда наверно только операционник
|
| |
| |
| Irek1984 | Дата: Четверг, 05.02.2026, 14:02 | Сообщение # 1730 |
Ирек
Группа: Пользователи
Сообщений: 15
Статус: Offline
| На 2й картинке написаны все напряжения 1го блока. Добавлено (05.02.2026, 14:27) --------------------------------------------- Сегодня утром включил ЛБП заметил этот косяк потом открыл корпус и измерил на U2, в момент когда гуляло на выходе на 3 и 6 ножке напряжение тоже гуляло, потом заменил ОУ но это не помогло. Сейчас вот почти час выход блока держится как вкопанный. Думал может из-за высокого входного это происходит но сейчас сетевое 235В больше у нас не бывает, утром тоже так же было.
|
| |
| |
| myzvips | Дата: Четверг, 05.02.2026, 18:07 | Сообщение # 1731 |
Maotsedun
Группа: Пользователи
Сообщений: 50
Статус: Offline
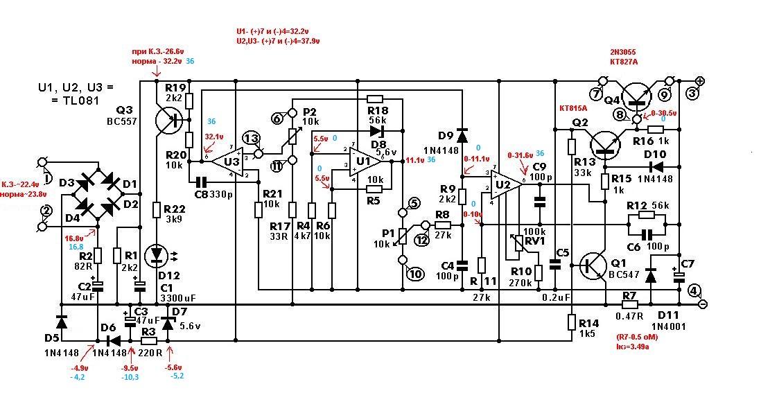
| Здравствуйте! Заинтересовала статья https://vprl.ru/publ/istochniki_pitanija/bloki_pitanija/dvukh_kanalnyj_moshhnyj_laboratornyj_blok_pitanija/11-1-0-95 Хотел спросить, вторичку мотать на трансформаторе на 24 вольта переменного напряжения? Автор пишет что мотать надо с выходным напряжением 32-33 вольта на трансформаторе а это значит по формуле получается 46,5 вольта постоянного напряжения на выходе(~33Вх1,41=46,5В). Так же написано "Диапазон регулирования напряжения в своём блоке питания оставил 0-30 Вольт", я чего то туплю, обьясните на сколько переменки мотать трансформатор. И есть ли инструкция по настройке? И еще хотел спросить, я хочу намотать дополнительную обмотку на постоянного напряжения 12 вольт для своих нужд проводом диаметром 1 мм током до 1А, мне мотать на 8,5 вольт переменного напряжения или насколько побольше?
Сообщение отредактировал myzvips - Четверг, 05.02.2026, 18:18 |
| |
| |
| Irek1984 | Дата: Четверг, 05.02.2026, 20:22 | Сообщение # 1732 |
Ирек
Группа: Пользователи
Сообщений: 15
Статус: Offline
| 46В постоянки для TL081 много. У меня в одном БП постоянка на ХХ 44В было, ТЛки грелись иногда выходили из строя потом как уже писал сделал стаб. питание для двух ОУ. Предлагают ставить вместо TL081 МС33171, но у нас я их не нашел. Если нужно 0-30В на выходе то 30В + 20% на просадку = 36В, 36В / 1.41 = 26В переменки. Настраивать там нечего, правильно собранная плата на рабочих деталях заработает сразу.
|
| |
| |
| serg | Дата: Четверг, 05.02.2026, 21:43 | Сообщение # 1733 |
Сергей
Группа: Проверенные
Сообщений: 362
Статус: Offline
| Цитата myzvips (  ) И еще хотел спросить, я хочу намотать дополнительную обмотку на постоянного напряжения 12 вольт для своих нужд проводом диаметром 1 мм током до 1А, мне мотать на 8,5 вольт переменного напряжения или насколько побольше? Мотать нужно не меньше, чем на 10 вольт переменки.
|
| |
| |
| Irek1984 | Дата: Пятница, 06.02.2026, 11:47 | Сообщение # 1734 |
Ирек
Группа: Пользователи
Сообщений: 15
Статус: Offline
| Кажется нашел причину, если прижать к пер. резистору Р1 холодный предмет напряжение начинает ползти вверх.
|
| |
| |
| serg | Дата: Пятница, 06.02.2026, 13:28 | Сообщение # 1735 |
Сергей
Группа: Проверенные
Сообщений: 362
Статус: Offline
| Резюк китайский? Можно многооборотный поставить, а вообще идеальный резистор СП5-35. Лучше для любого БП ещё не встречал. Он по типу многооборотного, но с небольшим радиусом поворота.
|
| |
| |
| myzvips | Дата: Пятница, 06.02.2026, 14:44 | Сообщение # 1736 |
Maotsedun
Группа: Пользователи
Сообщений: 50
Статус: Offline
| А по поводу вторички трансформатора, сколько вольт переменки нужно намотать на хх? Схема с вашего сайта https://vprl.ru/_pu/0/28549137.jpg . 32-33 вольта переменки?
|
| |
| |
| Irek1984 | Дата: Пятница, 06.02.2026, 16:32 | Сообщение # 1737 |
Ирек
Группа: Пользователи
Сообщений: 15
Статус: Offline
| Резюк китайский. Обычно проблем с ними не возникало, только они на холоде крутятся туго. Спасибо! Поищу такие.
|
| |
| |
| spb-nik | Дата: Суббота, 07.02.2026, 10:28 | Сообщение # 1738 |
 Администратор Николай
Группа: Администраторы
Сообщений: 817
Статус: Offline
| Цитата myzvips (  ) А по поводу вторички трансформатора, сколько вольт переменки нужно намотать на хх? Если планируете выходное 0-30, то достаточно 25-26
|
| |
| |
| myzvips | Дата: Вторник, 10.02.2026, 01:22 | Сообщение # 1739 |
Maotsedun
Группа: Пользователи
Сообщений: 50
Статус: Offline
| Подскажите за что отвечает RV1 = 100K триммер и как его настроить?
|
| |
| |
| Irek1984 | Дата: Вторник, 10.02.2026, 10:50 | Сообщение # 1740 |
Ирек
Группа: Пользователи
Сообщений: 15
Статус: Offline
| Можно вообще не паять RV1 и R10, и без них работает. Добавлено (10.02.2026, 11:26) --------------------------------------------- Также можно исключить защиту от пропадания -5.6В (Q1, R13 и R14).
|
| |
| |